Claude Agent Skills: A First Principles Deep Dive
Claude’s Agent Skills system represents a sophisticated prompt-based meta-tool architecture that extends LLM capabilities through specialized instruction injection. Unlike traditional function calling or code execution, skills operate through prompt expansion and context modification to modify how Claude processes subsequent requests without writing executable code.
This deep dive deconstructs Claude’s Agent Skills system from first principles, documents the architecture where a tool named “Skill” acts as a meta-tool for injecting domain-specific prompts into the conversation context. We’ll walk through the complete lifecycle using the skill-creator and internal-comms skill as case studies, examining everything from file parsing to API request structure to Claude’s decision-making process.
Claude Agent Skills Overview
Claude uses Skills to improve how it performs specific tasks. Skills are defined as folders that include instructions, scripts, and resources that Claude can load when needed. Claude uses a declarative, prompt-based system for skill discovery and invocation. The AI model (Claude) makes the decision to invoke skills based on textual descriptions presented in its system prompt. There is no algorithmic skill selection or AI-powered intent detection at the code level. The decision-making happens entirely within Claude’s reasoning process based on the skill descriptions provided.
Skills are not executable code. They do NOT run Python or JavaScript, and there’s no HTTP server or function calling happening behind the scenes. They are also not hardcoded into Claude’s system prompt. Skills live in a separate part of the API request structure.
So what are they? Skills are specialized prompt templates that inject domain-specific instructions into the conversation context. When a skill is invoked, it modifies both the conversation context (by injecting instruction prompts) and the execution context (by changing tool permissions and potentially switching the model). Instead of executing actions directly, skills expand into detailed prompts that prepare Claude to solve a specific type of problem. Each skill appears as a dynamic addition to the tool schema that Claude sees.
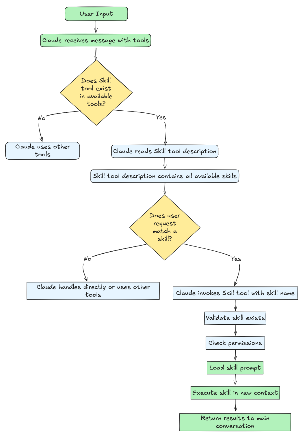
When users send a request, Claude receives three things: user message, the available tools (Read, Write, Bash, etc.), and the Skill tool. The Skill tool’s description contains a formatted list of every available skill with their name, description, and other fields combined. Claude reads this list and uses its native language understanding to match your intent against the skill descriptions. If you say “help me create a skill for logs,” Claude sees the internal-comms skill’s description (“When user wants to write internal communications using format that his company likes to use”), recognizes the match, and invokes the Skill tool with command: "internal-comms".
Terminology Note:
Skilltool (capital S) = The meta-tool that manages all skills. It appears in Claude’stoolsarray alongside Read, Write, Bash, etc.- skills (lowercase s) = Individual skills like
skill-creator,internal-comms. These are the specialized instruction templates that theSkilltool loads.
Here’s a more visual representation on skills are used by Claude.

The skill selection mechanism has no algorithmic routing or intent classification at the code level. Claude Code doesn’t use embeddings, classifiers, or pattern matching to decide which skill to invoke. Instead, the system formats all available skills into a text description embedded in the Skill tool’s prompt, and lets Claude’s language model make the decision. This is pure LLM reasoning. No regex, no keyword matching, no ML-based intent detection. The decision happens inside Claude’s forward pass through the transformer, not in the application code.
When Claude invokes a skill, the system follows a simple workflow: it loads a markdown file (SKILL.md), expands it into detailed instructions, injects those instructions as new user messages into the conversation context, modifies the execution context (allowed tools, model selection), and continues the conversation with this enriched environment. This is fundamentally different from traditional tools, which execute and return results. Skills prepare Claude to solve a problem, rather than solving it directly.
The following is a table to help better disambiguating the difference between Tools and Skills and their capabilities:
| Aspect | Traditional Tools | Skills |
|---|---|---|
| Execution Model | Synchronous, direct | Prompt expansion |
| Purpose | Perform specific operations | Guide complex workflows |
| Return Value | Immediate results | Conversation context + execution context changes |
| Example | Read, Write, Bash |
internal-comms, skill-creator |
| Concurrency | Generally safe | Not concurrency-safe |
| Type | Various | Always "prompt" |
Building Agent Skills
Now lets dive into how to build Skills by examining the skill-creator Skill from Anthropic’s skill repository as a case study. As a reminder, agent skills are organized folders of instructions, scripts, and resources that agents can discover and load dynamically to perform better at specific tasks. Skills extend Claude’s capabilities by packaging your expertise into composable resources for Claude, transforming general-purpose agents into specialized agents that fit your needs.
Key Insight: Skill = Prompt Template + Conversation Context Injection + Execution Context Modification + Optional data files and Python Scripts
Every Skill is defined in a markdown file named SKILL.md (case-insensitive) with optional bundled files that’s stored under /scripts, /references, and /assets. These bunlded files can be Python scripts, shell scripts, font definitions, templates, etc. Using skill-creator as an example, it contains SILL.md, LICENSE.txt for the license, and a few Python scripts under teh /scripts folder. skill-creator does not have any /references or /assets.

Skills are discovered and loaded from multiple sources. Claude Code scans user settings (~/.config/claude/skills/), project settings (.claude/skills/), plugin-provided skills, and built-in skills to build the available skills list. For Claude Desktop, we can upload a custom skill as follows.

NOTE: The most important concept for building Skills is Progressive Disclosure - showing just enough information to help agents decide what to do next, then reveal more details as they need them. In the case of
agent skills, it
- Disclose Frontmatter: minimal (name, description, license)
- If a
skillis chosen, load SKILL.md: comprehensive but focused- And then load helper assets, references, and scripts as the
skillis being executed
Writing SKILL.md
SKILL.md is the core of an skill’s prompt. It is a markdown file that follows a two-part structure - frontmatter and content. The frontmatter configures HOW the skill runs (permissions, model, metadata), while the markdown content tells Claude WHAT to do. Frontmatter is the header of the markdown file written in YAML.
┌─────────────────────────────────────┐
│ 1. YAML Frontmatter (Metadata) │ ← Configuration
│ --- │
│ name: skill-name │
│ description: Brief overview │
│ allowed-tools: "Bash, Read" │
│ version: 1.0.0 │
│ --- │
├─────────────────────────────────────┤
│ 2. Markdown Content (Instructions) │ ← Prompt for Claude
│ │
│ Purpose explanation │
│ Detailed instructions │
│ Examples and guidelines │
│ Step-by-step procedures │
└─────────────────────────────────────┘
Frontmatter
The frontmatter contains metadata that controls how Claude discovers and uses the skill. As an example, here’s the frontmatter from skill-creator:
---
name: skill-creator
description: Guide for creating effective skills. This skill should be used when users want to create a new skill (or update an existing skill) that extends Claude's capabilities with specialized knowledge, workflows, or tool integrations.
license: Complete terms in LICENSE.txt
---
Lets walk through the fields for the frontmatter one by one.

name (Required)
Self explanatory. Name of the skill. The name of a skill is used as a command in Skill Tool.
The
nameof askillis used as acommandinSkill Tool.
description (Required)
The description field provides a brief summary of what the skill does. This is the primary signal Claude uses to determine when to invoke a skill. In the example above, the description explicitly states “This skill should be used when users want to create a new skill” — this type of clear, action-oriented language helps Claude match user intent to skill capabilities.
The system automatically appends source information to the description (e.g., "(plugin:skills)"), which helps distinguish between skills from different sources when multiple skills are loaded.
when_to_use (Undocumented—Likely Deprecated or Future Feature)
⚠️ Important Note: The
when_to_usefield appears extensively in the codebase but is not documented in any official Anthropic documentation. This field may be:
- A deprecated feature being phased out
- An internal/experimental feature not yet officially supported
- A planned feature that hasn’t been released
Recommendation: Rely on a detailed
descriptionfield instead. Avoid usingwhen_to_usein production skills until it appears in official documentation.
Despite being undocumented, here’s how when_to_use currently works in the codebase:
function formatSkill(skill) {
let description = skill.whenToUse
? `${skill.description} - ${skill.whenToUse}`
: skill.description;
return `"${skill.name}": ${description}`;
}
When present, when_to_use gets appended to the description with a hyphen separator. For example:
"skill-creator": Create well-structured, reusable skills... - When user wants to build a custom skill package with scripts, references, or assets
This combined string is what Claude sees in the Skill tool’s prompt. However, since this behavior is undocumented, it could change or be removed in future releases. The safer approach is to include usage guidance directly in the description field, as shown in the skill-creator example above.
license (Optional)
Self explanatory.
allowed-tools (Optional)
The allowed-tools field defines which tools the skill can use without user approval, similar to Claude’s allowed-tools.
This is a comma-separated string that gets parsed into an array of allowed tool names. You can use wildcards to scope permissions, e.g., Bash(git:*) allows only git subcommands, while Bash(npm:*) permits all npm operations. The skill-creator skill uses "Read,Write,Bash,Glob,Grep,Edit" to give it broad file and search capabilities. A common mistake is listing every available tool, which creates a security risk and defeats the security model.
Only include what your skill actually needs—if you’re just reading and writing files,
"Read,Write"is sufficient.
# ✅ skill-creator allows multiple tools
allowed-tools: "Read,Write,Bash,Glob,Grep,Edit"
# ✅ Specific git commands only
allowed-tools: "Bash(git status:*),Bash(git diff:*),Bash(git log:*),Read,Grep"
# ✅ File operations only
allowed-tools: "Read,Write,Edit,Glob,Grep"
# ❌ Unnecessary surface area
allowed-tools: "Bash,Read,Write,Edit,Glob,Grep,WebSearch,Task,Agent"
# ❌ Unnecessary surface area with all npm commands
allowed-tools: "Bash(npm:*),Read,Write"
model (Optional)
The model field defines which model the skill can use. It defaults to inheriting the current model in the user session. For complex tasks like code review, skills can request more capable models such as Claude Opus or other OSS Chinese models. IYKYK.
model: "claude-opus-4-20250514" # Use specific model
model: "inherit" # Use session's current model (default)
version, disable-model-invocation, and mode (Optional)
Skills support three optional frontmatter fields for versioning and invocation control. The version field (e.g., version: “1.0.0”) is a metadata field for tracking skill versions, parsed from the frontmatter but primarily used for documentation and skill management purposes.
The disable-model-invocation field (boolean) prevents Claude from automatically invoking the skill via the Skill tool. When set to true, the skill is excluded from the
The mode field (boolean) categorizes a skill as a “mode command” that modifies Claude’s behavior or context. When set to true, the skill appears in a special “Mode Commands” section at the top of the skills list (separate from regular utility skills), making it prominent for skills like debug-mode, expert-mode, or review-mode that establish specific operational contexts or workflows.
SKILL.md Prompt Content
After the frontmatter comes the markdown content - the actual prompt that Claude receives when the skill is invoked. This is where you define the skill’s behavior, instructions, and workflows. The key to writing effective skill prompts is keeping them focused and using progressive disclosure: provide core instructions in SKILL.md, and reference external files for detailed content.
Here’s a recommended content structure
---
# Frontmatter here
---
# [Brief Purpose Statement - 1-2 sentences]
## Overview
[What this skill does, when to use it, what it provides]
## Prerequisites
[Required tools, files, or context]
## Instructions
### Step 1: [First Action]
[Imperative instructions]
[Examples if needed]
### Step 2: [Next Action]
[Imperative instructions]
### Step 3: [Final Action]
[Imperative instructions]
## Output Format
[How to structure results]
## Error Handling
[What to do when things fail]
## Examples
[Concrete usage examples]
## Resources
[Reference scripts/, references/, assets/ if bundled]
As an example, skill-creator skill contains the following instructions that specifies each steps of the workflow required to create skills.
## Skill Creation Process
### Step 1: Understanding the Skill with Concrete Examples
### Step 2: Planning the Reusable Skill Contents
### Step 3: Initializing the Skill
### Step 4: Edit the Skill
### Step 5: Packaging a Skill
When Claude invokes this skill, it receives the entire prompt as new instructions with the base directory path prepended. The {baseDir} variable resolves to the skill’s installation directory, allowing Claude to load reference files using the Read tool: Read({baseDir}/scripts/init_skill.py). This pattern keeps the main prompt concise while making detailed documentation available on demand.
Best practices for prompt content:
- Keep under 5,000 words (~800 lines) to avoid overwhelming context
- Use imperative language (“Analyze code for…”) not second person (“You should analyze…”)
- Reference external files for detailed content rather than embedding everything
- Use
{baseDir}for paths, never hardcode absolute paths like/home/user/project/
❌ Read /home/user/project/config.json
✅ Read {baseDir}/config.json
When the skill is invoked, Claude receives access only to the tools specified in allowed-tools, and the model may be overridden if specified in the frontmatter. The skill’s base directory path is automatically provided, making bundled resources accessible.
Bundling Resources with Your Skill
Skills become powerful when you bundle supporting resources alongside SKILL.md. The standard structure uses three directories, each serving a specific purpose:
my-skill/
├── SKILL.md # Core prompt and instructions
├── scripts/ # Executable Python/Bash scripts
├── references/ # Documentation loaded into context
└── assets/ # Templates and binary files
Why bundle resources? Keeping SKILL.md concise (under 5,000 words) prevents overwhelming Claude’s context window. Bundled resources let you provide detailed documentation, automation scripts, and templates without bloating the main prompt. Claude loads them only when needed using progressive disclosure.
The scripts/ Directory
The scripts/ directory contains executable code that Claude runs via the Bash tool—automation scripts, data processors, validators, or code generators that perform deterministic operations.
As an example, skill-creator’s SKILL.md reference scripts like this:
When creating a new skill from scratch, always run the `init_skill.py` script. The script conveniently generates a new template skill directory that automatically includes everything a skill requires, making the skill creation process much more efficient and reliable.
Usage:
```scripts/init_skill.py <skill-name> --path <output-directory>```
The script:
- Creates the skill directory at the specified path
- Generates a SKILL.md template with proper frontmatter and TODO placeholders
- Creates example resource directories: scripts/, references/, and assets/
- Adds example files in each directory that can be customized or deleted
When Claude sees this instruction, it executes python {baseDir}/scripts/init_skill.py. The {baseDir} variable automatically resolves to the skill’s installation path, making the skill portable across different environments.
Use scripts/ for complex multi-step operations, data transformations, API interactions, or any task requiring precise logic better expressed in code than natural language.
The references/ Directory
The references/ directory stores documentation that Claude reads into its context when referenced. This is text content—markdown files, JSON schemas, configuration templates, or any documentation Claude needs to complete the task.
As an example, mcp-creator’s SKILL.md reference references like this:
#### 1.4 Study Framework Documentation
**Load and read the following reference files:**
- **MCP Best Practices**: [📋 View Best Practices](./reference/mcp_best_practices.md) - Core guidelines for all MCP servers
**For Python implementations, also load:**
- **Python SDK Documentation**: Use WebFetch to load `https://raw.githubusercontent.com/modelcontextprotocol/python-sdk/main/README.md`
- [🐍 Python Implementation Guide](./reference/python_mcp_server.md) - Python-specific best practices and examples
**For Node/TypeScript implementations, also load:**
- **TypeScript SDK Documentation**: Use WebFetch to load `https://raw.githubusercontent.com/modelcontextprotocol/typescript-sdk/main/README.md`
- [⚡ TypeScript Implementation Guide](./reference/node_mcp_server.md) - Node/TypeScript-specific best practices and examples
When Claude encounters these instructions, it uses the Read tool: Read({baseDir}/references/mcp_best_practices.md). The content gets loaded into Claude’s context, providing detailed information without cluttering SKILL.md.
Use references/ for detailed documentation, large pattern libraries, checklists, API schemas, or any text content that’s too verbose for SKILL.md but necessary for the task.
The assets/ Directory
The assets/ directory contains templates and binary files that Claude references by path but doesn’t load into context. Think of this as the skill’s static resources - HTML templates, CSS files, images, configuration boilerplate, or fonts.
In SKILL.md:
Use the template at {baseDir}/assets/report-template.html as the report structure.
Reference the architecture diagram at {baseDir}/assets/diagram.png.
Claude sees the file path but doesn’t read the content. Instead, it might copy the template to a new location, fill in placeholders, or reference the path in generated output.
Use assets/ for HTML/CSS templates, images, binary files, configuration templates, or any file that Claude manipulates by path rather than reads into context.
The key distinction between references/ and assets/ are that
- references/: Text content loaded into Claude’s context via Read tool
- assets/: Files referenced by path only, not loaded into context
This distinction matters for context management. A 10KB markdown file in references/ consumes context tokens when loaded. A 10KB HTML template in assets/ does not. Claude just knows the path exists.
Best practice: Always use
{baseDir}for paths, never hardcode absolute paths. This makes skills portable across user environments, project directories, and different installations.
Common Skill Patterns
As with everything engineering, understanding common patterns helps in design effective skills. Here are the most useful patterns for tool integration and workflow design.
Pattern 1: Script Automation
Use case: Complex operations requiring multiple commands or deterministic logic.
This pattern offloads computational tasks to Python or Bash scripts in the scripts/ directory. The skill prompt tells Claude to execute the script and process its output.

SKILL.md example:
Run scripts/analyzer.py on the target directory:
`python {baseDir}/scripts/analyzer.py --path "$USER_PATH" --output report.json`
Parse the generated `report.json` and present findings.
Required tools:
allowed-tools: "Bash(python {baseDir}/scripts/*:*), Read, Write"
Pattern 2: Read - Process - Write
Use case: File transformation and data processing.
The simplest pattern — read input, transform it following instructions, write output. Useful for format conversions, data cleanup, or report generation.

SKILL.md example:
## Processing Workflow
1. Read input file using Read tool
2. Parse content according to format
3. Transform data following specifications
4. Write output using Write tool
5. Report completion with summary
Required tools:
allowed-tools: "Read, Write"
Pattern 3: Search - Analyze - Report
Use case: Codebase analysis and pattern detection.
Search the codebase for patterns using Grep, read matching files for context, analyze findings, and generate a structured report. Or, search enterprise data store for data, analyze the retrieved data for information, and generate a structured report.

SKILL.md example:
## Analysis Process
1. Use Grep to find relevant code patterns
2. Read each matched file
3. Analyze for vulnerabilities
4. Generate structured report
Required tools:
allowed-tools: "Grep, Read"
Pattern 4: Command Chain Execution
Use case: Multi-step operations with dependencies.
Execute a sequence of commands where each step depends on the previous one’s success. Common for CI/CD-like workflows.

SKILL.md example:
Execute analysis pipeline:
npm install && npm run lint && npm test
Report results from each stage.
Required tools:
allowed-tools: "Bash(npm install:*), Bash(npm run:*), Read"
Advanced Patterns
Wizard-Style Multi-Step Workflows
Use case: Complex processes requiring user input at each step.
Break complex tasks into discrete steps with explicit user confirmation between each phase. Useful for setup wizards, configuration tools, or guided processes.
SKILL.md example:
## Workflow
### Step 1: Initial Setup
1. Ask user for project type
2. Validate prerequisites exist
3. Create base configuration
Wait for user confirmation before proceeding.
### Step 2: Configuration
1. Present configuration options
2. Ask user to choose settings
3. Generate config file
Wait for user confirmation before proceeding.
### Step 3: Initialization
1. Run initialization scripts
2. Verify setup successful
3. Report results
Template-Based Generation
Use case: Creating structured outputs from templates stored in assets/.
Load templates, fill placeholders with user-provided or generated data, and write the result. Common for report generation, boilerplate code creation, or documentation.
SKILL.md example:
## Generation Process
1. Read template from {baseDir}/assets/template.html
2. Parse user requirements
3. Fill template placeholders:
- → user-provided name
- → generated summary
- → current date
4. Write filled template to output file
5. Report completion
Iterative Refinement
Use case: Processes requiring multiple passes with increasing depth.
Perform broad analysis first, then progressively deeper dives on identified issues. Useful for code review, security audits, or quality analysis.
SKILL.md example:
## Iterative Analysis
### Pass 1: Broad Scan
1. Search entire codebase for patterns
2. Identify high-level issues
3. Categorize findings
### Pass 2: Deep Analysis
For each high-level issue:
1. Read full file context
2. Analyze root cause
3. Determine severity
### Pass 3: Recommendation
For each finding:
1. Research best practices
2. Generate specific fix
3. Estimate effort
Present final report with all findings and recommendations.
Context Aggregation
Use case: Combining information from multiple sources to build comprehensive understanding.
Gather data from different files and tools, synthesize into a coherent picture. Useful for project summaries, dependency analysis, or impact assessments.
SKILL.md example:
## Context Gathering
1. Read project README.md for overview
2. Analyze package.json for dependencies
3. Grep codebase for specific patterns
4. Check git history for recent changes
5. Synthesize findings into coherent summary
Agent Skills Internal Architecture
With the overview and building process covered, we can now examine how skills actually work under the hood. The skills system operates through a meta-tool architecture where a tool named Skill acts as a container and dispatcher for all individual skills. This design fundamentally distinguishes skills from traditional tools in both implementation and purpose.
The
Skilltool is a meta-tool that manages all skills
Skills Object Design
Traditional tools like Read, Bash, or Write execute discrete actions and return immediate results. Skills operate differently. Rather than performing actions directly, they inject specialized instructions into the conversation history and dynamically modify Claude’s execution environment. This happens through two user messages—one containing metadata visible to users, another containing the full skill prompt hidden from the UI but sent to Claude - and by altering the agent’s context to change permissions, switch models, and adjust thinking token parameters for the duration of the skill’s use.

| Feature | Normal Tool | Skill Tool |
|---|---|---|
| Essence | Direct action executor | Prompt injection + context modifier |
| Message Role | assistant → tool_use user → tool_result |
assistant → tool_use Skill user → tool_result user → skill prompt ← INJECTED! |
| Complexity | Simple (3-4 messages) | Complex (5-10+ messages) |
| Context | Static | Dynamic (modified per turn) |
| Persistence | Tool interactions only | Tool interactions + skill prompts |
| Token Overhead | Minimal (~100 tokens) | Significant (~1,500+ tokens per turn) |
| Use Case | Simple, direct tasks | Complex, guided workflows |
The complexity is substantial. Normal tools generate simple message exchanges—an assistant tool call followed by a user result. Skills inject multiple messages, operate within a dynamically modified context, and carry significant token overhead to provide the specialized instructions that guide Claude’s behavior.
Understanding how the Skill meta-tool works reveals the mechanics of this system. Let’s examine its structure:
Pd = {
name: "Skill", // The tool name constant: $N = "Skill"
inputSchema: {
command: string // E.g., "pdf", "skill-creator"
},
outputSchema: {
success: boolean,
commandName: string
},
// 🔑 KEY FIELD: This generates the skills list
prompt: async () => fN2(),
// Validation and execution
validateInput: async (input, context) => { /* 5 error codes */ },
checkPermissions: async (input, context) => { /* allow/deny/ask */ },
call: async *(input, context) => { /* yields messages + context modifier */ }
}
The prompt field distinguishes the Skill tool from other tools like Read or Bash, which have static descriptions. Instead of a fixed string, the Skill tool uses a dynamic prompt generator that constructs its description at runtime by aggregating the names and descriptions of all available skills. This implements progressive disclosure — the system loads only the minimal metadata (skill names and descriptions from frontmatter) into Claude’s initial context, providing just enough information for the model to decide which skill matches the user’s intent. The full skill prompt loads only after Claude makes that selection, preventing context bloat while maintaining discoverability.
async function fN2() {
let A = await atA(),
{
modeCommands: B,
limitedRegularCommands: Q
} = vN2(A),
G = [...B, ...Q].map((W) => W.userFacingName()).join(", ");
l(`Skills and commands included in Skill tool: ${G}`);
let Z = A.length - B.length,
Y = nS6(B),
J = aS6(Q, Z);
return `Execute a skill within the main conversation
<skills_instructions>
When users ask you to perform tasks, check if any of the available skills below can help complete the task more effectively. Skills provide specialized capabilities and domain knowledge.
How to use skills:
- Invoke skills using this tool with the skill name only (no arguments)
- When you invoke a skill, you will see <command-message>The "{name}" skill is loading</command-message>
- The skill's prompt will expand and provide detailed instructions on how to complete the task
- Examples:
- \`command: "pdf"\` - invoke the pdf skill
- \`command: "xlsx"\` - invoke the xlsx skill
- \`command: "ms-office-suite:pdf"\` - invoke using fully qualified name
Important:
- Only use skills listed in <available_skills> below
- Do not invoke a skill that is already running
- Do not use this tool for built-in CLI commands (like /help, /clear, etc.)
</skills_instructions>
<available_skills>
${Y}${J}
</available_skills>
`;
}
Unlike how some tools lives in the system prompts for certain assistants such as ChatGPT, Claude agent skills do not live in the system prompt. They live in the tools array as part of the Skill tool’s description. Names of the individual skills is represented as part of the Skill meta-tool’s input schema’s command field. To better visualize how it looks, here’s the actual API request structure:
{
"model": "claude-sonnet-4-5-20250929",
"system": "You are Claude Code, Anthropic's official CLI...", // ← System prompt
"messages": [
{"role": "user", "content": "Help me create a new skill"},
// ... conversation history
],
"tools": [ // ← Tools array sent to Claude
{
"name": "Skill", // ← The meta-tool
"description": "Execute a skill...\n\n<skills_instructions>...\n\n<available_skills>\n...",
"input_schema": {
"type": "object",
"properties": {
"command": {
"type": "string",
"description": "The skill name (no arguments)" // ← Name of individual skill
}
}
}
},
{
"name": "Bash",
"description": "Execute bash commands...",
// ...
},
{
"name": "Read",
// ...
}
// ... other tools
]
}
The <available_skills> section lives within the Skill tool’s description and gets regenerated for each API request. The system dynamically builds this list by aggregating currently loaded skills from user and project configurations, plugin-provided skills, and any built-in skills, subject to a token budget limit of 15,000 characters by default. This budget constraint forces skill authors to write concise descriptions and ensures the tool description doesn’t overwhelm the model’s context window.
Skill Conversation and Execution Context Injection Design
Most LLM APIs supports role: "system" messages that could theoretically carry system prompts. In fact, OpenAI’s ChatGPT carries its default tools in its system prompts, including bio for memory, automations for task scheduling, canmore for controlling canvas, img_gen for image generation, file_search, python, and web for Internet search. And at the end, the tools prompt takes up around 90% of the token counts in its system prompt. This could be useful but hardly efficient if we have lots of tools and/or skills to be loaded into the context.
However, system messages have different semantics that make them unsuitable for skills. System messages set global context that persists across the entire conversation, affecting all subsequent turns with higher authority than user instructions.
Skills need temporary, scoped behavior. The skill-creator skill should only affect skill creating related tasks, not transform Claude into a permanent PDF specialist for the rest of the session. Using role: "user" with isMeta: true makes the skill prompt appear as user input to Claude, keeping it temporary and localized to the current interaction. After the skill completes, the conversation returns to normal conversation context and execution context without residual behavioral modifications.
Normal tools like Read, Write, or Bash have simple communication patterns. When Claude invokes Read, it sends a file path, receives the file contents, and continues working. The user sees “Claude used the Read tool” in their transcript, and that’s sufficient transparency. The tool did one thing, returned a result, and that’s the end of the interaction. Skills operate fundamentally differently. Instead of executing discrete actions and returning results, skills inject comprehensive instruction sets that modify how Claude reasons about and approaches the task. This creates a design challenge that normal tools never face: users need transparency about which skills are running and what they’re doing, while Claude needs detailed, potentially verbose instructions to execute the skill correctly. If users see the full skill prompts in their chat transcript, the UI becomes cluttered with thousands of words of internal AI instructions. If the skill activation is completely hidden, users lose visibility into what the system is doing on their behalf. The solution requires separating these two communication channels into distinct messages with different visibility rules.
The skills system uses an isMeta flag on each message to control whether it appears in the user interface. When isMeta: false (or when the flag is omitted and defaults to false), the message renders in the conversation transcript that users see. When isMeta: true, the message gets sent to the Anthropic API as part of Claude’s conversation context but never appears in the UI. This simple boolean flag enables sophisticated dual-channel communication: one stream for human users, another for the AI model. Meta-prompting for meta-tools!
When a skill executes, the system injects two separate user messages into the conversation history. The first carries skill metadata with isMeta: false, making it visible to users as a status indicator. The second carries the full skill prompt with isMeta: true, hiding it from the UI while making it available to Claude. This split solves the transparency vs clarity tradeoff by showing users what’s happening without overwhelming them with implementation details.
The metadata message uses a concise XML structure that the frontend can parse and display appropriately:
let metadata = [
`<command-message>${statusMessage}</command-message>`,
`<command-name>${skillName}</command-name>`,
args ? `<command-args>${args}</command-args>` : null
].filter(Boolean).join('\n');
// Message 1: NO isMeta flag → defaults to false → VISIBLE
messages.push({
content: metadata,
autocheckpoint: checkpointFlag
});
When the PDF skill activates, for example, users see a clean loading indicator in their transcript:
<command-message>The "pdf" skill is loading</command-message>
<command-name>pdf</command-name>
<command-args>report.pdf</command-args>
This message stays intentionally minimal - typically 50 to 200 characters. The XML tags enable the frontend to render it with special formatting, validate that proper <command-message> tags are present, and maintain an audit trail of which skills executed during the session. Because the isMeta flag defaults to false when omitted, this metadata automatically appears in the UI.
The skill prompt message takes the opposite approach. It loads the full content from SKILL.md, potentially augments it with additional context, and explicitly sets isMeta: true to hide it from users:
let skillPrompt = await skill.getPromptForCommand(args, context);
// Augment with prepend/append content if needed
let fullPrompt = prependContent.length > 0 || appendContent.length > 0
? [...prependContent, ...appendContent, ...skillPrompt]
: skillPrompt;
// Message 2: Explicit isMeta: true → HIDDEN
messages.push({
content: fullPrompt,
isMeta: true // HIDDEN FROM UI, SENT TO API
});
A typical skill prompt runs 500 to 5,000 words and provides comprehensive guidance to transform Claude’s behavior. The PDF skill prompt might contain:
You are a PDF processing specialist.
Your task is to extract text from PDF documents using the pdftotext tool.
## Process
1. Validate the PDF file exists
2. Run pdftotext command to extract text
3. Read the output file
4. Present the extracted text to the user
## Tools Available
You have access to:
- Bash(pdftotext:*) - For running pdftotext command
- Read - For reading extracted text
- Write - For saving results if needed
## Output Format
Present the extracted text clearly formatted.
Base directory: /path/to/skill
User arguments: report.pdf
This prompt establishes task context, outlines the workflow, specifies available tools, defines output format, and provides environment-specific paths. The markdown structure with headers, lists, and code blocks helps Claude parse and follow the instructions. With isMeta: true, this entire prompt gets sent to the API but never clutters the user’s transcript.
Beyond the core metadata and skill prompt, skills can inject additional conditional messages for attachments and permissions:
let allMessages = [
createMessage({ content: metadata, autocheckpoint: flag }), // 1. Metadata
createMessage({ content: skillPrompt, isMeta: true }), // 2. Skill prompt
...attachmentMessages, // 3. Attachments (conditional)
...(allowedTools.length || skill.model ? [
createPermissionsMessage({ // 4. Permissions (conditional)
type: "command_permissions",
allowedTools: allowedTools,
model: skill.useSmallFastModel ? getFastModel() : skill.model
})
] : [])
];
Attachment messages can carry diagnostics information, file references, or additional context that supplements the skill prompt. Permission messages only appear when the skill specifies allowed-tools in its frontmatter or requests a model override, providing metadata that modifies the runtime execution environment. This modular composition allows each message to have a specific purpose and be included or excluded based on the skill’s configuration, extending the basic two-message pattern to handle more complex scenarios while maintaining the same visibility control through isMeta flags.
Why Two Messages Instead of One?
A single-message design would force an impossible choice. Setting isMeta: false would make the entire message visible, dumping thousands of words of AI instructions into the user’s chat transcript. Users would see something like:
┌─────────────────────────────────────────────┐
│ The "pdf" skill is loading │
│ │
│ You are a PDF processing specialist. │
│ │
│ Your task is to extract text from PDF │
│ documents using the pdftotext tool. │
│ │
│ ## Process │
│ │
│ 1. Validate the PDF file exists │
│ 2. Run pdftotext command to extract text │
│ 3. Read the output file │
│ ... [500 more lines] ... │
└─────────────────────────────────────────────┘
The UI becomes unusable, filled with internal implementation details meant for Claude, not humans. Alternatively, setting isMeta: true would hide everything, providing no transparency about which skill activated or what arguments it received. Users would have no visibility into what the system is doing on their behalf.
The two-message split resolves this by giving each message a different isMeta value. Message 1 with isMeta: false provides user-facing transparency. Message 2 with isMeta: true provides Claude with detailed instructions. This granular control enables transparency without information overload.
The messages also serve fundamentally different audiences and purposes:
| Aspect | Metadata Message | Skill Prompt Message |
|---|---|---|
| Audience | Human user | Claude (AI) |
| Purpose | Status/transparency | Instructions/guidance |
| Length | ~50-200 chars | ~500-5,000 words |
| Format | Structured XML | Natural language markdown |
| Visibility | Should be visible | Should be hidden |
| Content | “What is happening?” | “How to do it?” |
The codebase even processes these messages through different paths. The metadata message gets parsed for <command-message> tags, validated, and formatted for UI display. The skill prompt message gets sent directly to the API without parsing or validation—it’s raw instructional content meant only for Claude’s reasoning process. Combining them would violate the Single Responsibility Principle by forcing one message to serve two distinct audiences through two different processing pipelines.
Case Study: Execution Lifecycle
Now covered Agent Skills internal architecture, let’s walk through what happens when a user says “Extract text from report.pdf” by examining the complete execution flow using a hypothetical pdf skill as a case study.

Phase 1: Discovery & Loading (Startup)
When Claude Code starts, it scans for skills:
async function getAllCommands() {
// Load from all sources in parallel
let [userCommands, skillsAndPlugins, pluginCommands, builtins] =
await Promise.all([
loadUserCommands(), // ~/.claude/commands/
loadSkills(), // .claude/skills/ + plugins
loadPluginCommands(), // Plugin-defined commands
getBuiltinCommands() // Hardcoded commands
]);
return [...userCommands, ...skillsAndPlugins, ...pluginCommands, ...builtins]
.filter(cmd => cmd.isEnabled());
}
// Specific skill loading
async function loadPluginSkills(plugin) {
// Check if plugin has skills
if (!plugin.skillsPath) return [];
// Two patterns supported:
// 1. Root SKILL.md in skillsPath
// 2. Subdirectories with SKILL.md
const skillFiles = findSkillMdFiles(plugin.skillsPath);
const skills = [];
for (const file of skillFiles) {
const content = readFile(file);
const { frontmatter, markdown } = parseFrontmatter(content);
skills.push({
type: "prompt",
name: `${plugin.name}:${getSkillName(file)}`,
description: `${frontmatter.description} (plugin:${plugin.name})`,
whenToUse: frontmatter.when_to_use, // ← Note: underscores!
allowedTools: parseTools(frontmatter['allowed-tools']),
model: frontmatter.model === "inherit" ? undefined : frontmatter.model,
isSkill: true,
promptContent: markdown,
// ... other fields
});
}
return skills;
}
For the pdf skill, this produces:
{
type: "prompt",
name: "pdf",
description: "Extract text from PDF documents (plugin:document-tools)",
whenToUse: "When user wants to extract or process text from PDF files",
allowedTools: ["Bash(pdftotext:*)", "Read", "Write"],
model: undefined, // Uses session model
isSkill: true,
disableModelInvocation: false,
promptContent: "You are a PDF processing specialist...",
// ... other fields
}
Phase 2: Turn 1 - User Request & Skill Selection
The user sends a request: “Extract text from report.pdf”. Claude receives this message along with the Skill tool in its tools array. Before Claude can decide to invoke the pdf skill, the system must present available skills in the Skill tool’s description.
Skill Filtering & Presentation
Not all loaded skills appear in the Skill tool. A skill MUST have either description OR when_to_use in frontmatter, or it’s filtered out. Filtering criteria:
async function getSkillsForSkillTool() {
const allCommands = await getAllCommands();
return allCommands.filter(cmd =>
cmd.type === "prompt" &&
cmd.isSkill === true &&
!cmd.disableModelInvocation &&
(cmd.source !== "builtin" || cmd.isModeCommand === true) &&
(cmd.hasUserSpecifiedDescription || cmd.whenToUse) // ← Must have one!
);
}
Skill Formatting
Each skill is formatted for the <available_skills> section. As an example, our hypothetical pdf skill could be formatted into
"pdf": Extract text from PDF documents - When user wants to extract or process text from PDF files
function formatSkill(skill) {
let name = skill.name;
let description = skill.whenToUse
? `${skill.description} - ${skill.whenToUse}`
: skill.description;
return `"${name}": ${description}`;
}
Claude’s Decision Process
Now, when user prompts: “Extract text from report.pdf”. Claude receives the API request with the Skill tool, reads the <available_skills>, and reasons (hypothetically, as we do not see reasoning traces):
Internal reasoning:
- User wants to "extract text from report.pdf"
- This is a PDF processing task
- Looking at available skills...
- "pdf": Extract text from PDF documents - When user wants to extract or process text from PDF files
- This matches! The user wants to extract text from a PDF
- Decision: Invoke Skill tool with command="pdf"
Note that there’s no algorithmic matching here. No lexical matching. No semantic matching. No searches. This is pure LLM reasoning for its decisions based on the description of the skill. Once done, Claude returns a tool use:
{
"type": "tool_use",
"id": "toolu_123abc",
"name": "Skill",
"input": {
"command": "pdf"
}
}
Phase 3: Skill Tool Execution
The Skill tool now executes. This corresponds to the yellow “SKILL TOOL EXECUTION” box in the sequence diagram, which performs validation, permission checks, file loading, and context modification before yielding the result.
Step 1: Validation
async validateInput({ command }, context) {
let skillName = command.trim().replace(/^\//, "");
// Error 1: Empty
if (!skillName) return { result: false, errorCode: 1 };
// Error 2: Unknown skill
const allSkills = await getAllCommands();
if (!skillExists(skillName, allSkills)) {
return { result: false, errorCode: 2 };
}
// Error 3: Can't load
const skill = getSkill(skillName, allSkills);
if (!skill) return { result: false, errorCode: 3 };
// Error 4: Model invocation disabled
if (skill.disableModelInvocation) {
return { result: false, errorCode: 4 };
}
// Error 5: Not prompt-based
if (skill.type !== "prompt") {
return { result: false, errorCode: 5 };
}
return { result: true };
}
The pdf skill passes all validation checks ✓
Step 2: Permission Check
async checkPermissions({ command }, context) {
const skillName = command.trim().replace(/^\//, "");
const permContext = (await context.getAppState()).toolPermissionContext;
// Check deny rules
for (const [pattern, rule] of getDenyRules(permContext)) {
if (matches(skillName, pattern)) {
return { behavior: "deny", message: "Blocked by permission rules" };
}
}
// Check allow rules
for (const [pattern, rule] of getAllowRules(permContext)) {
if (matches(skillName, pattern)) {
return { behavior: "allow" };
}
}
// Default: ask user
return { behavior: "ask", message: `Execute skill: ${skillName}` };
}
Assuming no rules, user is prompted: “Execute skill: pdf?”
User approves ✓
Step 3: Load Skill File and Generate Execution Context Modification
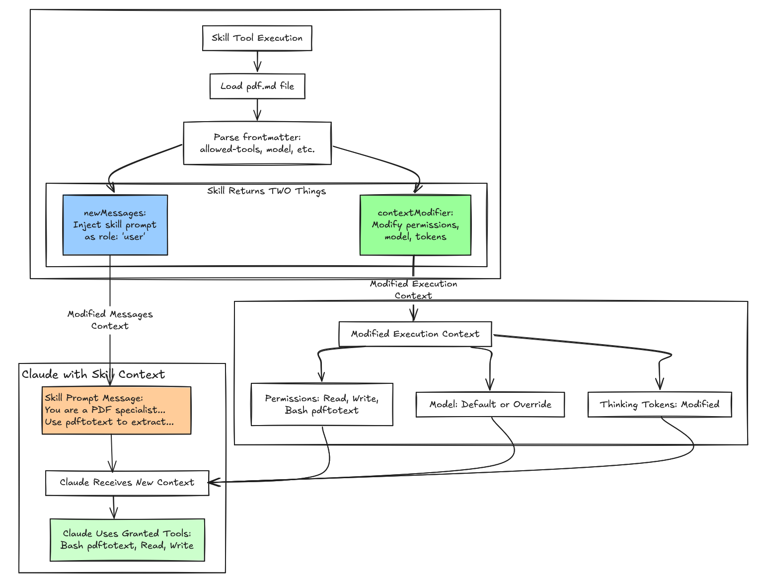
With validation and permissions approved, the Skill tool loads the skill file and prepares the execution context modification:
async *call({ command }, context) {
const skillName = command.trim().replace(/^\//, "");
const allSkills = await getAllCommands();
const skill = getSkill(skillName, allSkills);
// Load the skill prompt
const promptContent = await skill.getPromptForCommand("", context);
// Generate metadata tags
const metadata = [
`<command-message>The "${skill.userFacingName()}" skill is loading</command-message>`,
`<command-name>${skill.userFacingName()}</command-name>`
].join('\n');
// Create messages
const messages = [
{ type: "user", content: metadata }, // Visible to user
{ type: "user", content: promptContent, isMeta: true }, // Hidden from user, visible to Claude
// ... attachments, permissions
];
// Extract configuration
const allowedTools = skill.allowedTools || [];
const modelOverride = skill.model;
// Yield result with execution context modifier
yield {
type: "result",
data: { success: true, commandName: skillName },
newMessages: messages,
// 🔑 Execution context modification function
contextModifier(context) {
let modified = context;
// Inject allowed tools
if (allowedTools.length > 0) {
modified = {
...modified,
async getAppState() {
const state = await context.getAppState();
return {
...state,
toolPermissionContext: {
...state.toolPermissionContext,
alwaysAllowRules: {
...state.toolPermissionContext.alwaysAllowRules,
command: [
...state.toolPermissionContext.alwaysAllowRules.command || [],
...allowedTools // ← Pre-approve these tools
]
}
}
};
}
};
}
// Override model
if (modelOverride) {
modified = {
...modified,
options: {
...modified.options,
mainLoopModel: modelOverride
}
};
}
return modified;
}
};
}
The Skill tool yields its result containing newMessages (metadata + skill prompt + permissions for conversation context injection) and contextModifier (tool permissions + model override for execution context modification). This completes the yellow “SKILL TOOL EXECUTION” box from the sequence diagram.
Phase 4: Send to API (Turn 1 Completion)
The system constructs the complete messages array to send to the Anthropic API. This includes all messages from the conversation plus the newly injected skill messages:
// Complete message array sent to API for Turn 1
{
model: "claude-sonnet-4-5-20250929",
messages: [
{
role: "user",
content: "Extract text from report.pdf"
},
{
role: "assistant",
content: [
{
type: "tool_use",
id: "toolu_123abc",
name: "Skill",
input: { command: "pdf" }
}
]
},
{
role: "user",
content: "<command-message>The \"pdf\" skill is loading</command-message>\n<command-name>pdf</command-name>"
// isMeta: false (default) - VISIBLE to user in UI
},
{
role: "user",
content: "You are a PDF processing specialist...\n\n## Process\n1. Validate PDF exists\n2. Run pdftotext...",
isMeta: true // HIDDEN from UI, sent to API
},
{
role: "user",
content: {
type: "command_permissions",
allowedTools: ["Bash(pdftotext:*)", "Read", "Write"],
model: undefined
}
}
]
}

The above shows what we have done up to this point. The execution context modifier is applied, pre-approving Bash(pdftotext:*), Read, and Write for subsequent tool calls. The request is sent to the Anthropic API. This concludes the skill execution. If this is a normal tool, we are all done. However, skills are different. Agent skill has only injected the conversation context and execution contexts. THis means we still need to invoke Claude agent with all these injected contexts to complete user’s request!
Phase 5: Bash Tool Execution (Tool use with Skill Context!)
Claude receives the API response with the injected conversation context. The skill prompt has transformed Claude’s behavior, providing it with:
- Specialized PDF processing instructions (conversation context)
- Pre-approved access to
Bash(pdftotext:*),Read, andWritetools (execution context) - A clear workflow to follow (conversation context)
Claude processes the context and follows the pdf skill’s workflow:
I'll extract text from report.pdf. Let me process the file.
[Following pdf skill's instructions]
1. Validate that report.pdf exists
2. Run pdftotext command to extract text
3. Read the output file
4. Present the extracted text to you
Claude uses the Bash tool (pre-approved, no user prompt required):
{
"type": "tool_use",
"id": "toolu_456def",
"name": "Bash",
"input": {
"command": "pdftotext report.pdf output.txt",
"description": "Extract text from PDF using pdftotext"
}
}
The Bash tool executes successfully, returning the result. Claude then reads the output file using the Read tool and presents the extracted text to the user. The skill has successfully guided Claude through the specialized PDF extraction workflow by injecting instructions into the conversation context and modifying the execution context for tool permissions.
Conclusion: The Mental Model Recap
Skills in Claude Code are prompt-based conversation and execution context modifiers that work through a meta-tool architecture:
Key Takeaways:
- Skills are prompt templates in
SKILL.mdfiles, not executable code - The Skill tool (capital S) is a meta-tool in the
toolsarray that manages individual skills, not in the system prompt - Skills modify conversation context by injecting instruction prompts (via
isMeta: truemessages) - Skills modify execution context by changing tool permissions and model selection
- Selection happens via LLM reasoning, not algorithmic matching
- Tool permissions are scoped to skill execution via execution context modification
- Skills inject two user messages per invocation—one for user-visible metadata, one for hidden instructions sent to the API
The Elegant Design: By treating specialized knowledge as prompts that modify conversation context and permissions that modify execution context rather than code that executes, Claude Code achieves flexibility, safety, and composability that would be difficult with traditional function calling.
References
- Introducing Agent Skills
- Equipping Agents for the Real World with Agent Skills
- Claude Code Documentation
- Anthropic API Reference
- Official Documented Frontmatter Fields
- Internal Comms Skill
- Skill Creator Skill
- ChatGPT 5 System Prompt (leaked, not official)
@article{
leehanchung_bullshit_jobs,
author = {Lee, Hanchung},
title = {Claude Agent Skills: A First Principles Deep Dive},
year = {2025},
month = {10},
day = {26},
howpublished = {\url{https://leehanchung.github.io}},
url = {https://leehanchung.github.io/blogs/2025/10/26/claude-skills-deep-dive/}
}